開關電源環路補償設計
一、環路補償設計概述
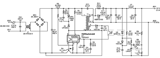
環路補償設計是開關電源設計中的關鍵環節,它直接影響到電源的穩定性和動態響應性能。本文以一個典型的 Topswitch 電源為例,詳細講解環路補償設計的具體步驟和方法。

該電源具有寬范圍輸入電壓適應能力,能夠穩定輸出 12V/2.5A 的電力,廣泛適用于各種電子設備。

該電源具有寬范圍輸入電壓適應能力,能夠穩定輸出 12V/2.5A 的電力,廣泛適用于各種電子設備。
二、電源反饋環路分析

其開環傳遞函數為:


其開環傳遞函數為:

該 Topswitch 電源的反饋環路由多個關鍵部分構成,包括功率部分傳遞函數(KPwr)、輸出 LC 濾波部分傳遞函數(KLC)、反饋分壓部分傳遞函數(KFb)、反饋補償部分和光耦部分傳遞函數(Kea)以及調制器部分傳遞函數(KMod)。在進行環路補償設計之前,需要先計算出 K1 = KMod × KPwr × KLC × KFb 的頻率特性,依據實際應用場景確定設計目標 KEa,然后通過精心設計 TL431 的補償網絡來達成 KEa 的要求。
在本設計中,由于上分壓電阻直接連接到 431 基準端,所以 Kfb = 1,簡化了部分計算過程。


三、補償部分設計
(一)確定目標帶寬
首先需要確定目標帶寬。在 Topswitch 設計的反激電源中,目標帶寬不僅要受到一般反激電源的幾個限制(如帶寬要小于開關頻率的 1/2、右半平面零點的 1/4、運放增益限制以及輸出電容類型的選擇等),還要受到內部 7kHz 極點的限制,通常不能過高,約在 1 - 2kHz 范圍內較為合適。
(二)設計補償網絡
在確定目標帶寬后,設計補償部分,確保在目標帶寬時相位裕量大于 45°,以保證環路的穩定性。幅值裕度在大多數補償方式下都能自動滿足,所以設計時一般無需特別考慮。
補償部分只有一個極點和零點,它們與 Topswitch 內部的 7kHz 極點共同組成了一個 π 型補償網絡。7kHz 極點的作用是抵消輸出濾波電容零點,從而有效衰減噪音和開關紋波的干擾。
(三)TL431 部分小信號傳遞函數


由于 TL431 使用輸出供電,其傳遞函數具有一個在原點的極點和一個零點。

R6 和 R9 的阻值大小決定了增益,其中 R9 的阻值由零點的位置確定,因此整個增益的大小主要由調整 R6 來確定。CTR 為光耦 PC817C 的實測電流傳輸比。

R6 和 R9 的阻值大小決定了增益,其中 R9 的阻值由零點的位置確定,因此整個增益的大小主要由調整 R6 來確定。CTR 為光耦 PC817C 的實測電流傳輸比。
四、總開環響應計算與結果分析


整個環路的開環增益是 K1 和 KEa 的乘積,也就是兩部分的增益和相位的代數和。經過詳細計算,最終得到交越頻率為 1.16kHz,相位裕量為 66.5°,完全滿足環路穩定的嚴格要求。這意味著電源在面對負載變化和輸入電壓波動時,能夠迅速做出響應并保持輸出電壓的穩定,為電子設備提供可靠的電力支持。
〈烜芯微/XXW〉專業制造二極管,三極管,MOS管,橋堆等,20年,工廠直銷省20%,上萬家電路電器生產企業選用,專業的工程師幫您穩定好每一批產品,如果您有遇到什么需要幫助解決的,可以直接聯系下方的聯系號碼或加QQ/微信,由我們的銷售經理給您精準的報價以及產品介紹
聯系號碼:18923864027(同微信)
QQ:709211280

