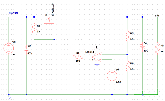
NMOS型和PMOS型的穩(wěn)壓電路如下圖所示:


兩種電路的設計參數基本一致,區(qū)別僅在于:
PMOS、NMOS管的不同;
LT1014采樣管腳的正負不同,這是因為兩種管子所需要的的驅動電壓相反的緣故;
兩種電路相比較,主要有以下區(qū)別:
NMOS管的Rds.on要小于PMOS管的Rds.on;
NMOS型穩(wěn)壓電路所需的輸入輸出壓差小于PMOS型的輸入輸出壓差;
下面仿真對比一下兩種電路的最小壓差:

在5V、5.1V、5.2V這三個輸入電壓下,NMOS的輸出電壓情況好于PMOS,這主要是跟MOS管的Rds.on有關系,選型的時候盡量取Rds.on小的管子;
通常PMOS、NMOS管選型時,NMOS管的Rds.on做的比PMOS管要小,需要根據實際應用實際產品選型滿足設計要求、溫升、成本的管子,也是折中的一個過程。
串聯(lián)穩(wěn)壓電路除了用運放的方式來實現,也可以用TL431來實現,或者78、79系列的穩(wěn)壓管,或者穩(wěn)壓芯片,選擇非常多。
電話:18923864027(同微信)
QQ:709211280
〈烜芯微/XXW〉專業(yè)制造二極管,三極管,MOS管,橋堆等,20年,工廠直銷省20%,上萬家電路電器生產企業(yè)選用,專業(yè)的工程師幫您穩(wěn)定好每一批產品,如果您有遇到什么需要幫助解決的,可以直接聯(lián)系下方的聯(lián)系號碼或加QQ/微信,由我們的銷售經理給您精準的報價以及產品介紹

