
1. 電路原理
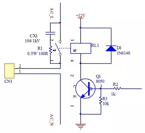
三極管開關電路常用于驅動繼電器、電磁閥、水泵、LED等電氣件。本文以繼電器驅動電路為例進行設計,電路原理如圖1所示。


圖1
開關作用的三極管工作于飽和區與截止區。設計要確保開通時的三極管具有足夠大的基極輸入電流或具有足夠大的放大倍數,使得集電極電流Ic<β*Ib,三極管即可工作于飽和區。如果三極管工作在線性放大區的話,將會極大地增加三極管的耗散功率,進而使三極管發熱量增大而發燙,甚至損壞。
繼電器一般用于控制大電流的負載,比如加熱管、電機等。圖1電路的工作原理如下:主控輸出高電平給NPN三極管Q1的基極時,三極管飽和導通,繼電器線圈通過電流,繼而產生磁場吸合內部的彈片,輸出回路導通;主控輸出低電平時,三極管截止,繼電器線圈斷開沒有電流,輸出回路斷開。
下面介紹各元器件在電路中的作用。
由于繼電器、電機等負載為感性負載,在截斷電流時由于電感的自感效應會產生非常大的反電動勢(楞次定律),這個電壓與電源電壓疊加后,再加載在三極管的集電極和發射極之間,一般會超過三極管的集電極-基極電壓、集電極-發射極電壓的最大額定值VCBO、VCEO,從而使三極管被擊穿損壞。
因此實際應用中會給負載并聯一個二極管D1,注意方向不能反,否則會導致電源短路。當三極管截止負載產生反向電動勢時,三極管集電極電位大于(12+0.7)V時,二極管就會導通,將集電極電壓鉗位在12.7V(0.7V為二極管的導通壓降),從而防止三極管被擊穿。因此,這個二極管被稱為續流二極管。
電阻R2的作用是為三極管提供足以工作在飽和區的基極電流,同時進行限流。電阻R3的作用是確保三極管基極輸入端開路時,基極電位等于發射極電位,三極管能夠可靠截止。
2. 計算選型
繼電器:根據實際控制的負載功率進行選擇,本設計中選用5A規格,部分參數如圖2所示,從中可知繼電器接通觸點的動作電壓≥9V,斷開觸點的釋放電壓≤0.6V,線圈電阻320R,因此設計的三極管開關電路,必須保證開通和截止時的繼電器電壓滿足此要求。


圖2
三極管:根據繼電器的規格書可知,負載電源為12V,負載電流I=12/320=37.5mA。因此三極管的VCBO、VCEO至少應大于12V,集電極電流IC應大于37.5mA,最終選擇M8050,規格參數如圖3和圖4所示。


圖3


圖4
二極管:反向電壓應該大于負載電源電壓,正向電流大于負載電流,選擇1N4148,VR=75V,IF=200mA,IFRM=450mA,如圖5所示。


圖5
電阻R2和R3:為了使三極管工作在飽和區,基極電流應該大一些,保險起見,至少應大于使用hFE的最低值計算得到基極電流的1.5倍。此例中,負載電流IC=37.5mA,由圖4可知三極管hFE最小值為45,可得基極電流IB=37.5/45=0.83mA,最終取為2倍大小2mA。由于三極管發射極接地,其電位為0,基極電位比發射極高0.6V,因此,當輸入信號為3.3V時,電阻R2兩端的壓降為(3.3-0.6)=2.7V,R2=2.7/2=1.35KR,取為1KR。該計算過程省略了流過電阻R3的電流,因此R3取值要大一點,本設計將R3取為10K,流過的電流為0.6/10K=0.06mA,相比基極電流確實可以忽略不計。但R3也不能太大,否則較小的電流通過R3時,容易引起三極管誤觸發。
RC Snubber吸收電路:繼電器比較特殊的一點是,其觸點控制的負載如果也是感性負載的話,那么在觸點斷開的瞬間,同樣會由于電感的自感效應而產生非常大的反向電動勢,從而在繼電器觸點產生拉弧現象,降低繼電器的壽命,而且會影響EMC性能。因此,需要在繼電器觸點兩端并聯RC吸收電路,降低該干擾影響。電阻R1選取0.5W~1W,100R左右的金屬氧化膜電阻,C1選擇0.1uF的交流安規X電容。如果繼電器觸點控制的負載不是感性負載,RC吸收電路可以取消。
烜芯微專業制造二極管,三極管,MOS管,橋堆等20年,工廠直銷省20%,4000家電路電器生產企業選用,專業的工程師幫您穩定好每一批產品,如果您有遇到什么需要幫助解決的,可以點擊右邊的工程師,或者點擊銷售經理給您精準的報價以及產品介紹
烜芯微專業制造二極管,三極管,MOS管,橋堆等20年,工廠直銷省20%,4000家電路電器生產企業選用,專業的工程師幫您穩定好每一批產品,如果您有遇到什么需要幫助解決的,可以點擊右邊的工程師,或者點擊銷售經理給您精準的報價以及產品介紹

